虹膜识别医疗系统
分类: springboot vue 专栏: 新业务 标签: 虹膜识别 医疗系统
2025-03-05 09:50:05 255浏览
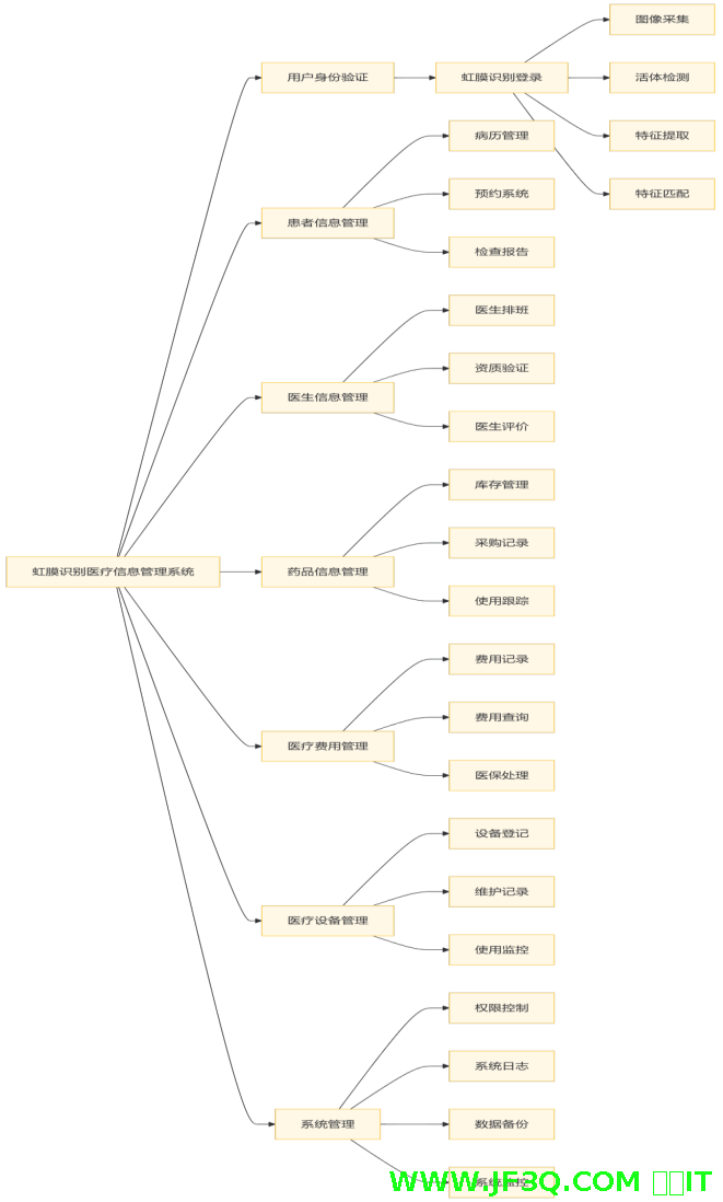
虹膜识别医疗系统
周期:3月14日
需求:
就是医疗信息管理系统,多加一个虹膜识别登录

这个虹膜识别可以采用接第三方接口的形式
我看有一个网站是做这个的,http://eyekey.com/demo/iris/iris.html
不知道能不能用的上
好博客就要一起分享哦!分享海报
此处可发布评论
评论(0)展开评论
暂无评论,快来写一下吧
展开评论
他的专栏
他感兴趣的技术







新业务
springboot学习
ssm框架课
vue学习
【带小白】java基础速成