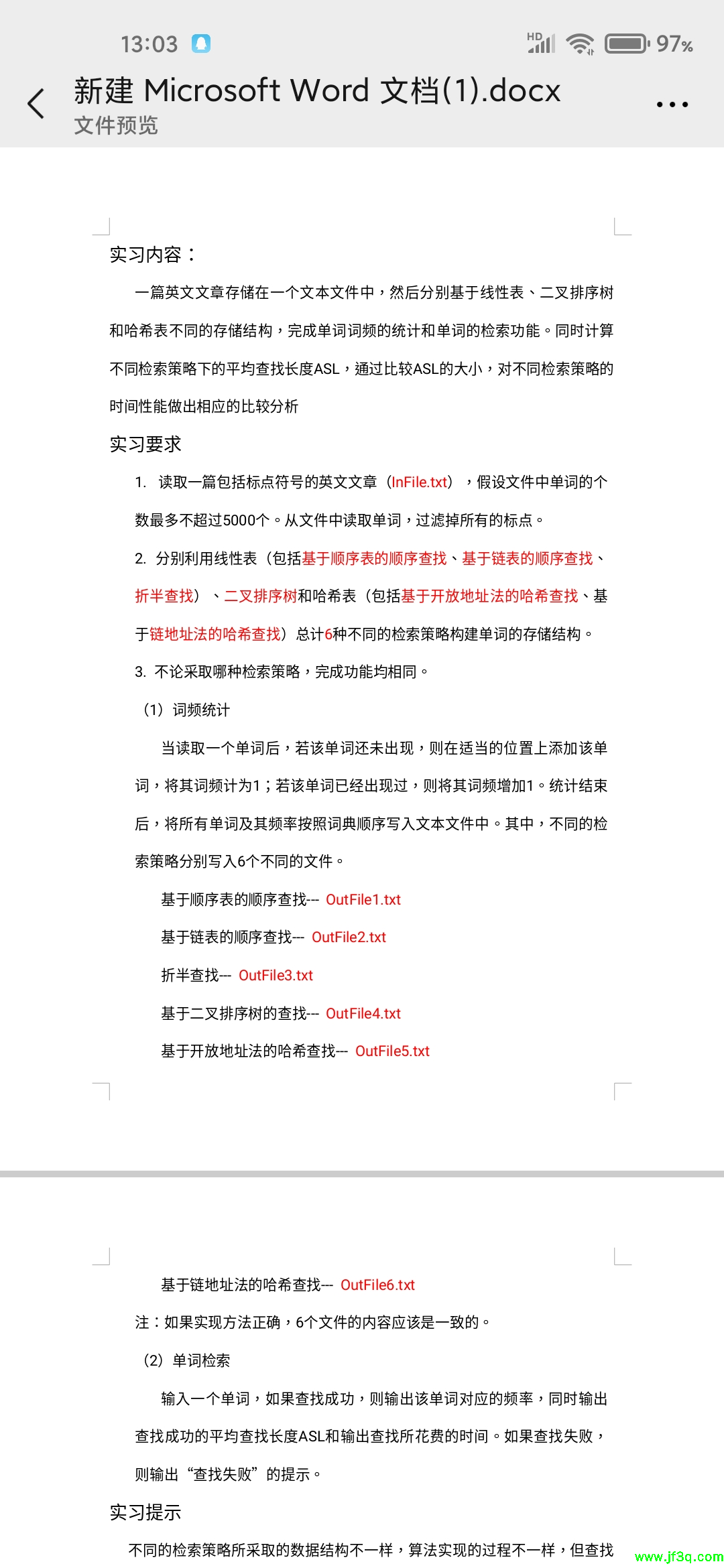
大一数据结构作业
2022-05-29 15:13:13 1434浏览
数据结构结课作业



开发周期: 六月五号之前
语言没要求,c,c++,python,java都行
好博客就要一起分享哦!分享海报
此处可发布评论
评论(0)展开评论
暂无评论,快来写一下吧
展开评论
您可能感兴趣的博客
他的专栏
他感兴趣的技术


新业务
springboot学习
ssm框架课
vue学习
【带小白】java基础速成