基于Springboot的工业人身安全监测系统设计与开发
分类: springboot vue 专栏: 新业务 标签: springboot 串口模拟
2025-03-20 23:22:00 384浏览
周期:四月中之前
需求:
要对串口模拟器里的报文进行解析。
这段数据遵循了上报通信协议的格式,以下是对其各部分的解析:
**Cld:1001**
- 这是天车ID,值为1001,表示该数据来自编号为1001的天车。
**Cd:0**
- 这是车辆行进方向的标识,值为0,表示车辆停止(0表示停止,1表示前进,2表示后退)。
**T T:0**
- 这是停靠时间,值为0,单位是毫秒(ms)。这里的0表示没有时间延迟。
**ST:1197**
- 这是减速时间,值为1197,单位是毫秒(ms)。表明车辆减速的时长。
**BT:0**
- 这是报告时间,值为0,单位是毫秒(ms)。可能表示报告时的时间戳或延迟。
**S1:21.000**
- 这是1号激光距离,单位是米(m),值为21.000米。
**S2:2.944**
- 这是2号激光距离,单位是米(m),值为2.944米。
**S3:21.000**
- 这是3号激光距离,单位是米(m),值为21.000米。
**S4:21.000**
- 这是4号激光距离,单位是米(m),值为21.000米。
**GS1:0**
- 这是光束1的状态,值为0,表示没有检测到障碍物。
**GS2:0**
- 这是光束2的状态,值为0,表示没有检测到障碍物。
**AI1:10**
- 这是1号视觉传感器的状态,值为10,表示前一位与当前位的状态是否常规,10可能表示正常。
**AI2:10**
- 这是2号视觉传感器的状态,值为10,表示该传感器正常。
**AI3:10**
- 这是3号视觉传感器的状态,值为10,表示该传感器正常。
**AI4:10**
- 这是4号视觉传感器的状态,值为10,表示该传感器正常。
**END**
- 这是数据的结束标记,表示数据包的结束。
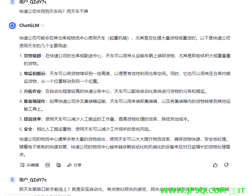
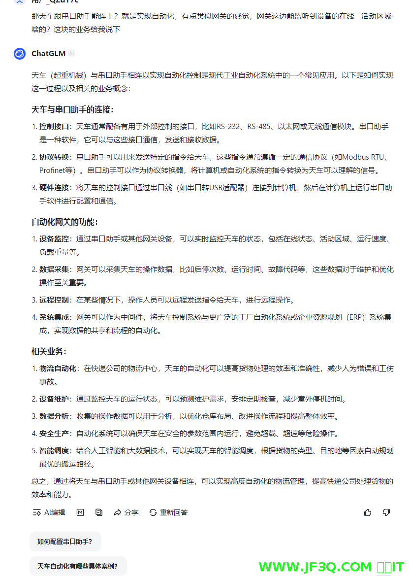
通过解析这些数据,可以推断出它们是来自天车(例如用于自动化仓库或智能运输系统),记录了天车的行驶、传感器状态和其他关键信息。





有点类似物联网设备的,控制天车的,我之前开发过控制电表和水表的。
好博客就要一起分享哦!分享海报
此处可发布评论
评论(0)展开评论
展开评论





新业务
springboot学习
ssm框架课
vue学习
【带小白】java基础速成