2.vue的基本语法vue指令axios调用接口
专栏: 2024年ssm框架 标签: vue指令和axios
2024-09-03 00:14:19 1620浏览
要求
掌握 vue 的基本语法,重点:掌握 vue 的指令的用法,能够使用 axios 进行接口的调用,解决 跨域问题
准备工作
1. 安装好必备的插件
- vue-router:这个是路由,不安装这个的话,我们后面是写很多 .vue 的页面文件,要通过访问不同的路径对应到.vue 文件中
- axios:这个是为了后续我们发请求到后端拿数据用的,类似于之前学的 ajax。
这两个插件直接在我们的 vue ui 运行后的页面点点点就可以安装(切记检查一下 vue ui 进去后对应的项目是否正确!)
如果你是用 idea 开发 vue 项目的话,记得在 idea 中安装好 vue.js 插件
2. 去掉烦人的eslint校验

lintOnSave: false, // 关闭ESLint的保存检查3. 创建一个 vue 文件
这个的话我习惯直接复制一个 项目里已经有的一个 vue 文件后删改就行了。
vue指令
- v-model:在表单元素上创建双向数据绑定
- v-bind:为HTML标签绑定属性值,如设置 href , css样式等
- v-on:为HTML标签绑定事件
- v-if:用于条件判断
- v-show:用于条件判断-切换的是display属性的值
- v-for:遍历列表集合
<template>
<div >
<h2>学习:v-model:在表单元素上创建双向数据绑定</h2>
<input type="text" v-model="username">
<div>{{username}}</div>
<h2>v-bind:为HTML标签绑定属性值,如设置 href , css样式等</h2>
<input type="text" v-model="url">填写新网站的网址
<a :href="url" target="_blank"> 跳转到新的网站</a>
<h2>v-on:为HTML标签绑定事件</h2>
<button v-on:click="click()">按钮</button>
<h2>v-if:用于条件判断</h2>
<input type="text" v-model="flag">
<div v-if="flag==1">div1</div>
<div v-else-if="flag==2">div2</div>
<div v-else>div3</div>
<h2>v-show:用于条件判断-切换的是display属性的值</h2>
<input type="text" v-model="flag2">
<div v-show="flag2==1">div1</div>
<div v-show="flag2==2">div2</div>
<div v-show="flag2==3">div3</div>
<h2>v-for:遍历列表集合</h2>
<ul>
<li v-for="(c,index) in city" :key="index">{{index+1}}.{{c}}</li>
</ul>
</div>
</template>
<script>
export default {
name: 'IndexView',
data() {
return{
//数据模型
username: '',
url: 'https://baidu.com',
flag:1,
flag2:1,
city: ['太原','长沙','武汉']
}
},
methods:{
click(){
alert("我被点击了")
}
}
}
</script>
使用axios 发请求
import axios from 'axios'
mounted () {
axios({
method: 'get',
url: 'list'
}).then(resp => {点击一个按钮就发送请求到后端 然后后端给我返回一个用户基本信息然后展示到页面上的小案例
配置后台请求地址
新建.env.development
注意:VUE_APP_BASE_API自定义变量的时候必须是VUE_APP开头,另外就是=前后的空格也要注意
# 开发环境配置
ENV = 'development'
VUE_APP_BASE_API = '/dev-api'新建.env.production
# 生产环境配置
ENV = 'production'
VUE_APP_BASE_API = '/prod-api'如何使用:
baseURL: process.env.VUE_APP_BASE_API解决跨域问题
- 后端解决
//@CrossOrigin//解决跨域问题
public class BrandController {这种方式是学了 ssm 框架后比较方便,现在你没学框架的话,这种注解用不了,暂时就只讲前端解决跨域方案
- 前端解决
后端接口开发完成后,开发时需要通过代理服务器路由到后端,不再使用mock,所以配置如下,在根目录(跟package.json同级)添加vue.config.js配置代理服务器,将/dev-api开头的请求代理到后端服务器http://localhost:7001
module.exports = {
devServer:{
host:'localhost',
port:8088, //前端项目端口号
open: true,
proxy:{
[process.env.VUE_APP_BASE_API]: {
target: `http://localhost:8080`, //后端项目地址
changeOrigin: true,
pathRewrite: {['^' + process.env.VUE_APP_BASE_API]: ''}
}
}
}
}表示如果通过axios请求后端/user/add的接口,axios会自动加上前缀/dev-api,变成/dev-api/user/add,代理服务器拦截所有/dev-api开头的请求,去掉/dev-api,自动转发到http://localhost:7001/user/add;这样就可以区分静态请求和动态请求了(根据.env配置文件获取前缀)
如果ssm项目未部署在tomcat根目录,则配置target:http://localhost:tomcat端口号/项目名字

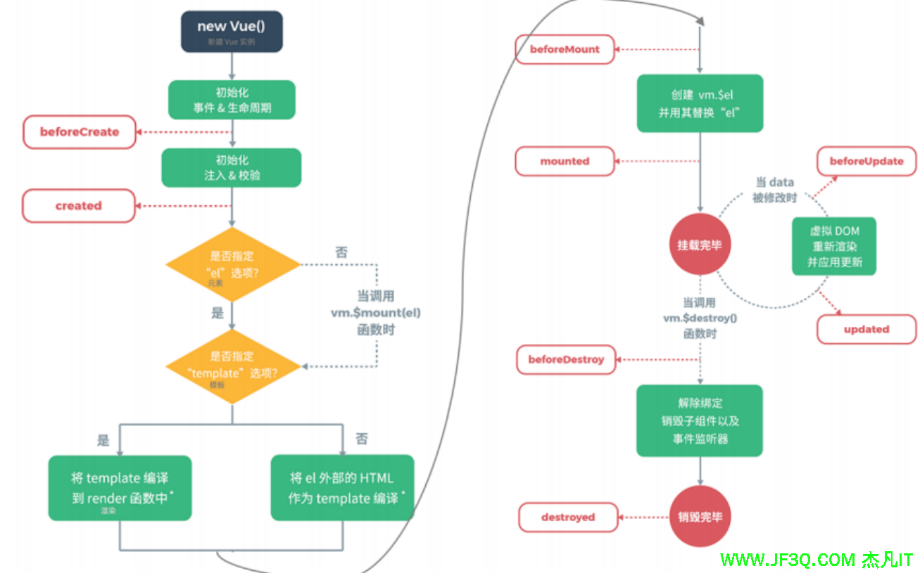
生命周期
vue 对象的生命周期的八个阶段:每触发一个生命周期事件,会自动执行一个生命周期方法,这些生命周期方法也被称为钩子方法。

下图是 Vue 官网提供的从创建 Vue 到效果 Vue 对象的整个过程及各个阶段对应的钩子函数

看到上面的图,大家无需过多的关注这张图。这些钩子方法我们只关注 mounted 就行了。
mounted :挂载完成,Vue初始化成功,HTML页面渲染成功。而以后我们会在该方法中发送异步请求,加载数据。
好博客就要一起分享哦!分享海报
此处可发布评论
评论(0)展开评论
展开评论


新业务
springboot学习
ssm框架课
vue学习
【带小白】java基础速成